技术参数:
1.采用三相直流驱动;电压:9/12/24VDC
2.推力范围1000-1000N
3.标准行程:S (500 1000 2000)
4.空载转速:50-55MM/S
5.适应温度:-20-40度
6.保护级别42
7.内置遥控控制器和限位开关
该型号在密封处安装了密封圈,外部涂抹密封胶,具有很强的防水能力
还具备自锁继电器等安全防护措施
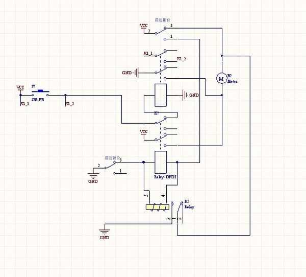
其电路图如下



收藏
举报

单价
面议/件
品牌
龙盛
评价
| 人气 | 已有 33 人关注 |
| 库存 |
库存99件 |
了解更多信息联系我时,请告知来自云搜网,谢谢!
平台服务
货源所在商家已经过深度核验
卖家支持
察厂区考察
试商品试用
车专车接送
2424小时客服
智能网络电视遥控器
¥30.00
立即采购
机顶盒遥控器
¥30.00
立即采购
MC-Z1400轴承专用磨床
¥88000.00
立即采购
M7475B立轴圆台平面磨床
¥88000.00
立即采购
MK1320数控外圆磨床
¥88000.00
立即采购
让绿美、活力风景成百姓生活日常
2022-07-23
连上7个千亿台阶!非凡十年,且
2022-07-23
今日起,无锡地铁有序恢复运营!
2022-07-23
赵建军主持召开全市经济运行分析
2022-07-23
“爱心冰箱” 送清凉
2022-07-23
商品详情
品牌:
龙盛
单价:
¥0.00
地址:
惠山区
技术参数:
1.采用三相直流驱动;电压:9/12/24VDC
2.推力范围1000-1000N
3.标准行程:S (500 1000 2000)
4.空载转速:50-55MM/S
5.适应温度:-20-40度
6.保护级别42
7.内置遥控控制器和限位开关
该型号在密封处安装了密封圈,外部涂抹密封胶,具有很强的防水能力
还具备自锁继电器等安全防护措施
其电路图如下

联系我们时,请说明在云搜网看到的,谢谢!
免责说明:以上信息由个人自行提供,信息内容的真实性、准确性和合法性由个人承当,云搜网对此不承担任何保证责任。
温馨提示:为规避购买风险,建议您在购买商品前务必确认供应商资质及质量。
| 价格 | ¥0.00/件 |
| 评价 | 已有 0 条评价 |
| 人气 | 已有 33 人关注 |
无锡龙盛推杆机械制造有限公司发布的最新直流电动推杆图集库

